
数字经济潮流涌动,福建在此领域设定了众多发展目标,众多措施也将助力产业繁荣兴盛。
创新平台建设省军正致力于在数字经济领域创建超过一百个高端创新基地。他们针对制造业、服务业等优势产业集群的数字化需求,致力于攻克核心技术。比如,在人工智能、5G等前沿领域,能够有效促进相关企业的创新进步,推动整个产业的升级。2022年,计划构建一个完善的创新平台体系,为数字经济的持续发展打下坚实基础。
产业发展目标旨在优化数字新型基础设施的布局,全国物联网产业力争达到领先水平。人工智能、卫星等行业创新步伐加快。数字丝路核心区的建设也将逐步显现成果。预计到2022年,全省数字经济领域有效发明专利将超过五万件,标志性成果接连出现,助力产业向高端化发展。
典型应用项目培育2022年,我们计划在关键领域发展超过一百个深度应用的人工智能项目,以及一百个以上的区块链创新项目。这一举措旨在树立“数字应用领先省份”的品牌形象,推动场景和数据的招商工作。比如,这些技术可以应用于金融、医疗等多个领域,激发相关企业的创新活力,促进合作,从而为经济增长提供新的活力。
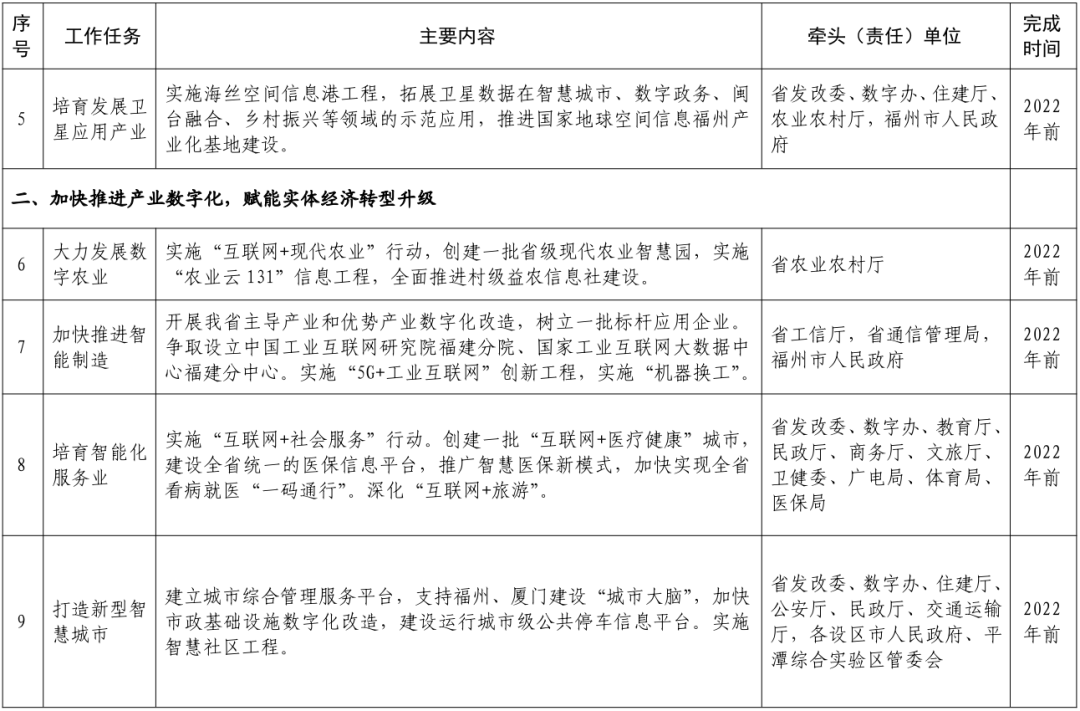
卫星数据应用到2022年,我省计划构建一个多层次的卫星数据分发和管控系统。这个系统将在农业、交通等多个领域发挥作用,打造出空天地一体的标准规范卫星数据服务能力。这将促进行业数据应用的进步,增强产业的竞争力。
企业数字化转型推动“上云用数赋智”计划,设立中小企业数字化转型的推进机构,助力中小企业实现云平台和平台的迁移。比如,制造业企业可以利用云平台提高管理效能。“5G+工业互联网”的创新项目旨在培育工业互联网平台,并构建公共服务平台以及测试验证平台。
服务业智能化升级2022年,我国计划打造在服务业细分领域处于领先地位的智能化服务平台。这包括电商、物流等行业,旨在提高服务效率和品质,树立示范效应,进而促进服务业的创新发展。
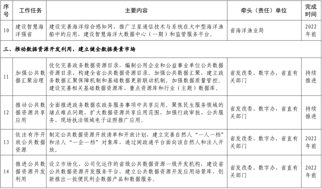
数据资源开发设立省级公共数据资源主要开发机构,推动数据的首要级开发及授权的公开。该平台提供基本服务与支持应用,促进市场主体的成长,扩大数据应用领域,为企业创新创造有利环境。
工业互联网建设加强工业互联网三大体系构建,促进地市及头部企业建立二级节点,使传统企业等接入工业外部网络。优化企业生产管理方式,提高生产效能与品质,推动产业数字化变革。
国际数据交互试点我们力求获得国家对平潭国际数据岛的特别监管政策支持,并计划进行国际互联网数据交互的试点工作。在确保数据安全的基础上,我们旨在推动国际数据交流和合作,吸引外资和技术资源,从而为数字经济的增长注入国际力量。

专家咨询与立法保障设立数字经济领域的专家咨询机制,增强在规划、政策制定和项目实施等方面的智力支撑。推进大数据发展相关法规的制定,确保数据管理和产业进步有法律依据,创造一个有利的发展氛围。

人才培养战略设立“旗山云大学”,旨在促进福州大学城与高新区的共同进步。着重培养数字经济领域紧缺人才,确保产业拥有丰富的人力支持,从而实现产学研的紧密结合。
您认为福建的这些数字经济发展策略在全国会有怎样的影响力?期待大家的讨论、点赞以及转发。


转载请注明出处:以太坊钱包下载官网app,如有疑问,请联系()。
本文地址:https://m.wmzhra.cn/%E6%9C%AA%E5%91%BD%E5%90%8D/1241.html
