胖东来超市的名声很大。为何这么受欢迎?主要是服务好、食品安全有保障,执行力强。不过,就像有阳光的地方也会有阴影,新乡的胖东来生活广场就遇到了隔夜肉被举报的问题。但胖东来处理这件事的方式,可以说是做得很好。
顾客投诉事件发生
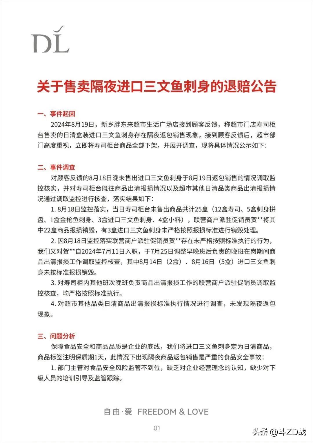
胖东来之所以深受消费者喜爱,优质服务是其关键因素之一。2024年8月19日,在新乡,一位顾客指出寿司柜台销售了隔夜进口的三文鱼刺身。这显然是食品安全上的严重问题。胖东来没有丝毫迟疑,立刻将寿司柜台的商品撤下。这种果断行动展现了他们的迅速反应。在许多超市,他们可能会先对顾客表示怀疑,试图推卸责任。然而,胖东来却站在顾客的立场上,相信顾客的反馈,为防止问题进一步恶化而采取了撤架措施。这表明胖东来非常重视顾客的意见,并以解决问题为首要目标。
胖东来总是直面问题,这是他们的传统。遇到其他问题,他们同样积极应对顾客的投诉。因此,顾客对他们的超市充满信任,认为在这里购物是安全的。

快速核查处置
从19日到24日,胖东来公布了调查和处理的成果。这短短几天看似简单,但他们并非只关注那天的状况,而是对整个月的情况进行了全面审查。对于一些企业来说,面对如此庞大的核实任务,别说在几天内得出结论,可能连开始工作都感到棘手。然而,胖东来却有着高效的团队和严格的审查程序。
例如,办公流程的顺畅程度,员工间的配合情况。调查过程中,各部门迅速响应。有的负责查看监控寻找线索,有的负责清点库存核对数据,还有的与员工交谈了解操作细节。各个步骤紧密协作,这才确保了我们能迅速得出结论。
高额奖励顾客

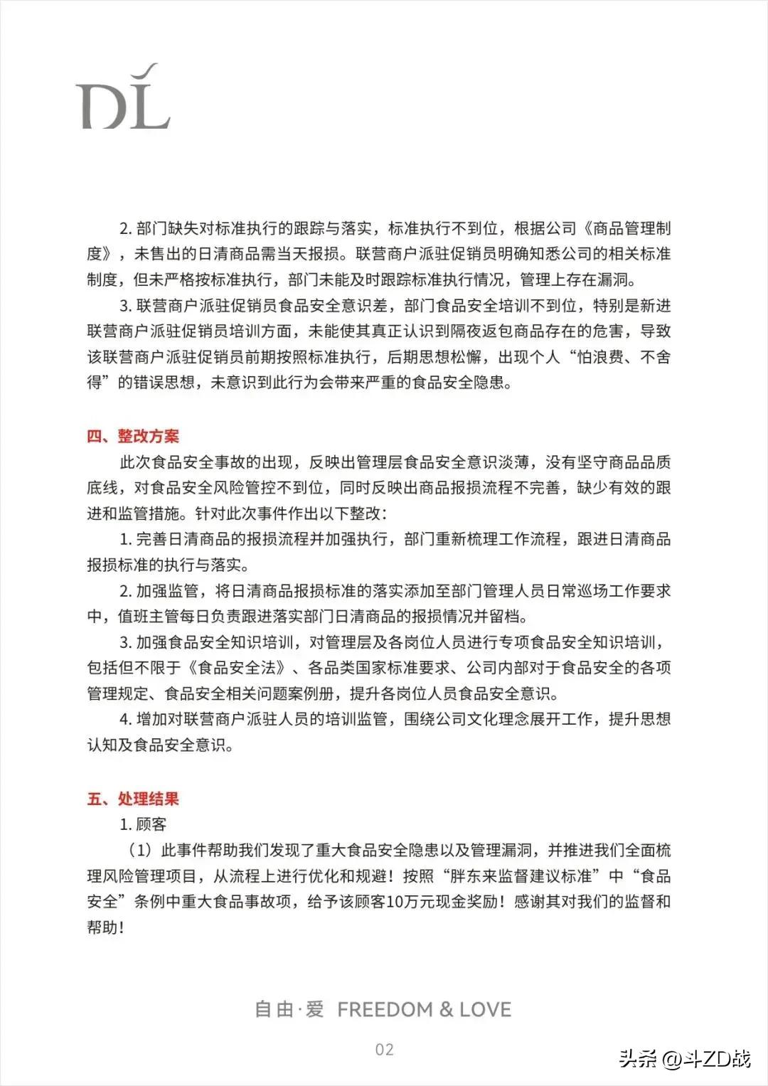
胖东来向投诉者提供了十万元的奖励。这笔钱不是个小数目。这体现了他们早年对消费者的承诺。这个金额充分说明了他们对食品安全的重视。虽然以前也有过奖励,但这次事件让人们对他们的承诺更加确信。这也表明了胖东来有责任感和担当。
在社会中,不少公司承诺之后,遇到问题时,不是推卸责任,就是随便给予一点小利益来搪塞消费者。然而,胖东来却提供了高额奖励,让消费者感到受到了尊重。这样的做法还激发了更多消费者关注食品安全,并勇于提供真实反馈。
向所有买者赔付

无法确定购买者的身份,胖东来决定对从销售到举报期间的所有消费者每人赔偿一千元以示歉意。这样的做法实属难得。在当今社会,许多企业为了保护利润,很难做到这一点。然而,胖东来却宁愿承担损失,也要确保顾客的权益不受损害。
他们关注的是顾客在食品安全方面的潜在风险。若顾客购买了这些可能已过夜的食物,可能会遇到健康困扰。为此,他们采取了全面的赔偿措施,力求最大程度地保护消费者的权益,并维持消费者对超市商品安全的信心。
严格处理员工
责任主管被免职,同时上级也要承担相应责任。这种做法看似严厉,实则是为了保持胖东来的高标准。熟食课的员工是直接责任人,这样的严格处理对其他员工具有警示作用。
如果食品销售环节的工作人员认为出了问题也无足轻重,那么食品安全如何能够得到长期保障?这样的处理方式可以促使员工在日常工作中更加小心谨慎,更加重视食品安全的相关规定,进而确保胖东来超市的商品质量。

胖东来的坚守
胖东来未进行大规模拓展,或许与对品质的坚持有关。若扩张过快,食品安全等方面的管理恐有疏忽。比如这次隔夜肉事件,他们能迅速解决。但一旦规模扩大,处理速度和效果可能无法保证。他们维持现有规模,细致管理每家店铺,确保服务和商品品质。
在当前的商业氛围中,胖东来这种注重品质而非盲目追求规模扩张的发展策略,是否值得其他企业效仿?
转载请注明出处:以太坊钱包下载官网app,如有疑问,请联系()。
本文地址:https://m.wmzhra.cn/%E6%9C%AA%E5%91%BD%E5%90%8D/768.html
