发达国家态度转变
此前 西方主要发达国家对央行数字货币兴趣不大 因为其国内支付体系发达 效率高 它们只对跨境支付业务有一定兴趣 不过 随着对数字货币认识的加深 中央银行意识到 这不是简单的新型电子货币 而是一场金融体系的重大变革 不能再掉以轻心
这种态度转变不是偶然的。就拿美国来说,前期对数字货币比较谨慎。现在开始重视了。因为基于分布式记账平台的数字货币正在改变金融体系层次结构。要是不跟上。中央银行的作用就会被削弱。
支付体系目标挑战

在任何一个时代,中央银行支付体系的政策目标都是要建立一个公平竞争的市场。这个市场要具备开放、透明、高效、安全的特点。然而在数字时代,想要达成这个目标是存在挑战的。央行数字货币不会改变央行跟商业银行现有的业务关系。不过它会提升金融业的竞争程度。
在中国和美国这样无接触支付发达的国家,深化客户关系成为金融服务业的首要任务。数据收集与利用带来的经济效益十分可观。然而当前数据标准化程度以及共享范围,与数字经济发展不相适应。这给央行在数字时代达成目标增加了困难。
央行与机构的合作
央行数字货币时代,中央银行专心做好制定货币政策的工作。中央银行也专心做好执行货币政策的工作。银行利用自身专长研发创新型产品与服务。非银行支付机构利用自身专长研发创新型产品与服务。高科技公司利用自身专长研发创新型产品与服务。银行将支付服务与消费平台整合起来。银行将支付服务与其他金融产品整合起来。非银行支付机构将支付服务与消费平台整合起来。非银行支付机构将支付服务与其他金融产品整合起来。高科技公司将支付服务与消费平台整合起来。高科技公司将支付服务与其他金融产品整合起来。
像支付宝、微信支付这类非银行支付机构,持续推出创新支付方式。还推出消费金融产品。未来在央行数字货币环境中,会进一步施展创新能力。会与央行在不同领域一同推动金融发展。

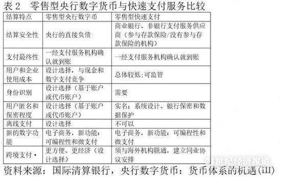
央行数字货币优势
中央银行已经推出或者马上就要推出快速支付体系了。比如说美国联储很快会推出FedNow24X7X365快速支付服务。不过央行数字货币和零售型快速支付系统有不少相同的地方。它的优势在以后的实践中会完全展现出来。
央行数字货币是针对数字经济设计的。所以它对应用场景开发更具针对性。要是能充分开发应用场景。它的功能会远远超过电子货币。虽然二者运行技术架构不一样。

平台经济与安全
平台经济促使支付服务供应商之间实现互操作性。它还能简化交易流程。并且能降低风险水平。不过不管是去中心化设计还是中心化设计。分布式记账平台的数据保密都十分关键。特别是在零售型代币交易方面。
并且零售型央行数字货币推出以后,所面临的网络安全问题,和现行的支付、结算以及清算不一样。参与的人数很多,这使得网络攻击点变多。支付平台具有虚拟性,这也增加了数据泄露的风险。所以,加强安全保障这件事已经非常紧迫了。
国际竞争与跨境支付
央行数字货币发展不太可能造就新的货币最优区。不过,这会引发主要央行数字货币的竞争以及重新定位。在一定程度上,这对国际货币体系健康发展是有利的。当下跨境支付操作繁杂,各国监管制度差异大,发展空间有限。它通常不在中央银行数字货币发展近期计划里。只有少数央行在研究测试跨境支付理论原型。
拿国际汇款来说。传统方式耗费时间长。费用也高。央行数字货币有改善的潜力。不过跨境问题要解决。还得各国合作并探索。
你觉得央行数字货币将来在国际竞争里会遭遇哪些主要挑战?欢迎在评论区留言说说看法,并且点赞分享这篇文章。
转载请注明出处:以太坊钱包下载官网app,如有疑问,请联系()。
本文地址:https://m.wmzhra.cn/tpxz/2473.html
